还有100页这本书就要结束啦!fighting!
自古以来,运营就是产品不可分割的一部分,一定要有所区分的话,产品经理的职责是负责将产品做出来,保证其“有用”;而运营的职责是将产品推出去,保证“有人用”,说白了,就是在产品功能设计好之后,把故事讲明白。
产品和运营在面对客户时候需要做的事情其实是相近的,都要从用户提出的解决方案背后挖掘真正的需求,用更好的方案,在更短的时间内,达到更好的效果。
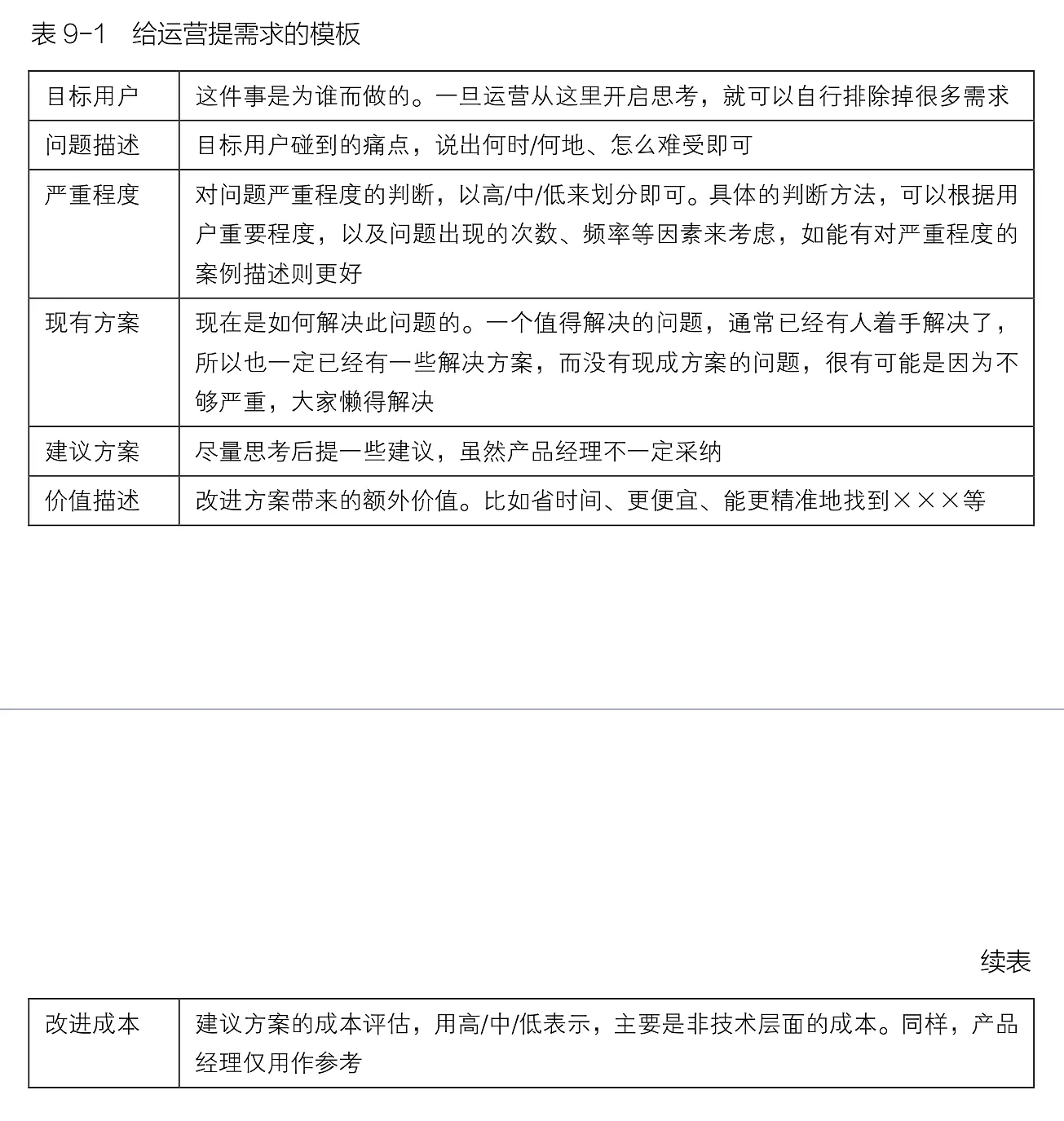
作者在和运营同时沟通后提出了一个提需求的模板,如下图所示,其实这张图就是前几章讲到的模块的简化。

回到运营本身,运营分为内容运营,职责是打造“内容供应链”,从内容来源的挖掘、筛选,到内容本身的生产加工、包装呈现和传播;活动运营,职责是策划活动以达到运营目的,当活动运营策划了一个好的互动,关注指标是会明显提升的;用户运营对象根据行业不同也会有所差异,但最本质的目标还是怎么样找到用户、维系用户、高效触达用户等等。
运营的主要工作分为拉新、激活、留存三个阶段,基本只有1%的产品可以做好这三点,在时间为横轴,用户数为纵轴的坐标系中画出一条完美的S曲线。在下图的S曲线中,在2.0的上升阶段之前还存在四个阶段:验证期(验证产品是否达到了与市场匹配);爆发期(产品进入大面积推广);平台期(单用户获取成本提高,开始依托于提升单用户价值);衰退期(1.0版产品退出历史舞台,设法榨取产品剩余价值)。关于拉新促活留存怎么做好,可以研究一下AARRR模型。

下面重点讲讲验证期、爆发期、平台期三个产品关键的时期。
验证期:产品团队在设计产品时候往往觉得自己产品会让世界更美好,很多产品往往看似在助人为乐,其实是强行扶老奶奶过马路。那怎么找到“真想过马路的老奶奶”呢?一般来说有两个特征可以反映:用户数量自然增长,以及用户激活与留存稳定
第一批种子用户的获取可以瞄准学生党、美女、羊毛党、竞品用户等等,服务好种子用户,尽早获取市场反馈,让用户帮助产品优化不失为一个好的方法。
爆发期:通过验证期之后,运营就要开始发力,迅速扩散产品信息,在时间和资源相同的情况下获取更多用户,因此需要研究推广渠道、借力名人等等。关于如何跨越各个阶段存在的障碍的问题,可以参考《跨越鸿沟》这本书(好耶!刚看完的一本书)
平台期:当用户增长来到瓶颈,就需要从产品已有用户做文章,进行“促活”,提高客单价、ARPU值等等。在这个时期主要做的是产品开发,满足用户更多场景的需求。(这里从市场阶段区别下产品开发和市场开发,“市场开发”策略主要对应增长期和衰退期,“产品开发”策略主要对应平台期和验证期)
对应以上讲述的狭义的运营的概念,还有一个“大运营”的概念——包括销售、服务、市场、品牌、公关等等,不同职位负责的职务不尽相同,在此不过多讲述。
至此已经讲完了产品的各个方面,最后从产品生命周期不同视角做一个回顾:
产品在“验证期——爆发期——平台期——衰退期”需要面对和实现不同的运营目标。
从企业发展层面看,要经历“定位——需求——产品——流量——用户——收入——盈利——品牌”几个阶段
产品从无到有需要经历“想清楚(创意设计)——做出来(研发生产)——退出去(运营销售、市场品牌)”一系列过程
#文章纯属个人观点和对本书的理解,期待与大家的沟通和讨论QAQ
本文来自苏格兰圆脸大胖鸡,本文观点不代表 PmTemple 立场,转载请联系原作者。原文链接:
微信扫一扫
支付宝扫一扫
评论列表(6条)
验证期找到”真想过马路的老奶奶”这段也太生动了吧!这不就是我们游戏测试服要做的事嘛!找核心玩家验证玩法是否有趣,数值是否合理。S曲线模型让我想起游戏生命周期管理,从内测到公测再到长线运营,每个阶段运营重点都不一样呢!运营真的太重要了!
验证期如黎明,爆发期如正午,平台期如黄昏。运营的本质是让产品在正确的时间遇见对的人。极简不是简单,而是去掉多余的干扰,让产品与需求精准匹配。
验证期的这波操作简直就像debug模式啊!找种子用户不就是找最小可行产品(MVP)的beta tester嘛。自然增长和留存稳定这两个指标比单元测试还关键,不然就是强行扶老奶奶过马路,代码写得再优雅也是无效迭代!
这本书的运营理念太实用了!作为旅行摄影师,我完全认同”先验证再扩张”的原则📸。就像我拍摄新地点前会先做足调研,找到最棒的取景点,而不是盲目出发。运营的拉新、激活、留存简直就是我创作和分享摄影作品的过程啊!值得学习!🌟
产品运营就像健身训练!验证期是”基础动作”,爆发期是”增肌期”,平台期是”维持期”。1%的成功率就像健身界只有1%的人能坚持长期训练。先验证再扩张,就像先掌握基础动作再上重量!
运营如音乐创作,先有小众共鸣,再求大众回响。种子用户就是我的第一批试听者,他们的真诚反馈让我知道是否该继续谱曲。验证期就像排练室里的反复打磨,只有基础扎实,才能迎来真正的舞台。