
一直以来,有很多优秀又努力的人用ProcessOn梳理思路、不断进步。看着大神们精心梳理的工作图谱,小编不禁想把这些优秀的内容分享给大家,我们一起向优秀的人看齐~


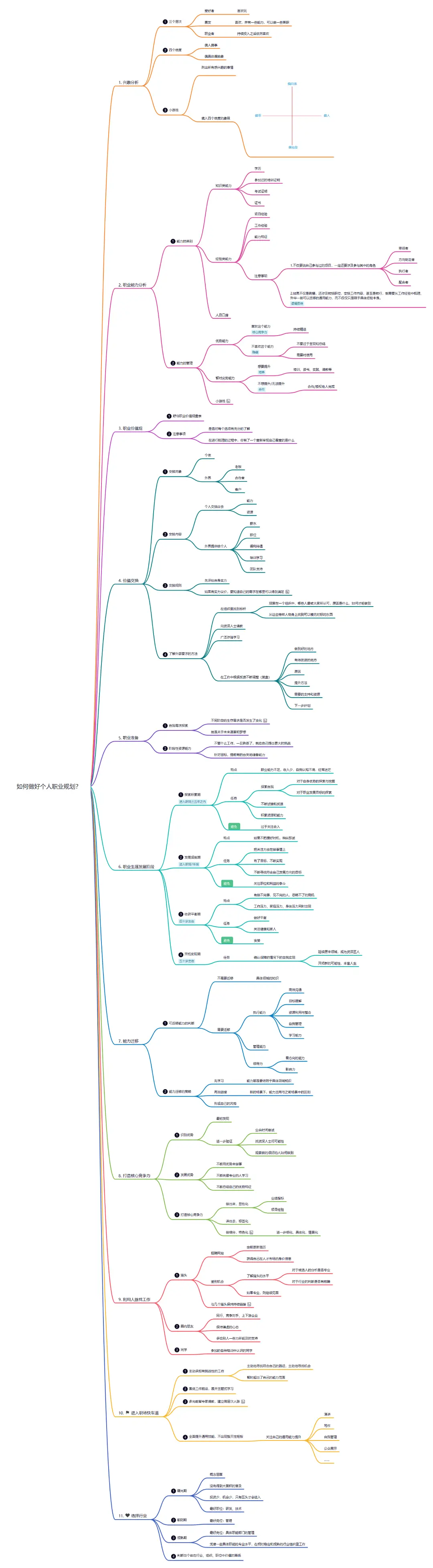
现在的就业氛围越来越宽松,人人都可以通过努力追求自己想做的事,但竞争日益激烈,行业变化也越来越快,相信很多人也都有过职业选择的迷茫和纠结,希望下面这张思维导图的11个思考维度,可以给职业纠结中的小伙伴一些启发~



选择做产品经理或希望在这个职业中不断精进的小伙伴,可以像模板作者这样给自己准备一个能力模型和知识学习库,让自己的努力更有方向~

推荐的好书都是高分经典 

本本都是行业领域经典,请站在巨人的肩膀上认真阅读研习!成为一名懂技术、懂行业、懂流量、懂运营、懂数据的产品经理。


首先是梳理日常工作内容

商业画布帮你分析产品及业务,提高对产品的把握力

产品开发上线是每位产品经理都需要经历的工作内容,产品从产生需求到最终上线需要多部门协调合作,提高各部门的沟通效率才能保障功能保质保量、按时上线。



奔驰法(SCAMPER)能够帮助我们拓宽解决问题的思路检查列表。在解决问题的过程中,如果感到束手无策,可以尝试从列表中的方向重新思考问题,打开解决问题的思路。

六顶思考帽是一个全面思考问题的模型,为我们提供了“平行思维”的工具,避免将时间浪费在互相争执上。通过六种不同颜色的帽子,即六种不同的思维模式,使我们的思考更加全面客观。

以上就是今天分享的产品经理工作图谱,欢迎越来越多的小伙伴在ProcessOn模板社区分享你的“知识秘笈”。


今日话题


嘿,你觉得优秀的产品经理
必备哪些核心技能和能力?
原创文章,作者:研究院精选,如若转载,请注明出处:https://www.pmtemple.com/pm/pm-box/14565/
微信扫一扫
支付宝扫一扫

评论列表(5条)
产品经理的工作方法本质上是资源优化配置的艺术。数据显示,结构化思考的产品经理项目成功率高出37%。文中提到的商业画布和精益画布工具,能将抽象需求转化为可执行方案,这正是投资决策中最需要的转化能力。
哇!这些产品经理的工作方法简直像游戏中的技能树啊!职业规划=角色发展路径,知识储备=装备收集,工作方法=关卡攻略~特别是商业画布,不就是游戏设计中的世界观架构吗!作为一个游戏策划,我发现产品思维和游戏设计思维好多共通之处呢!🎮✨
这工作方法太像敏捷开发的Sprint回顾会议了!奔驰法(SCAMPER)简直是产品迭代的算法思维框架,把”产品宇宙”可视化这不就是知识图谱的具象化嘛,产品经理也是数据结构大师啊!
产品经理的工作规划就像健身训练计划,需要系统性和持续性。知识储备是基础,工作方法是技巧,认知升级是突破。作为教练,我欣赏这种结构化思维,把复杂问题拆解的能力和健身中的动作分解异曲同工,都是提升效率的关键!
@健行观察者:产品规划就像健身增肌,需要系统训练和持续突破。知识是蛋白质,方法是训练计划,认知是肌肉增长。这种结构化思维值得每个追求进步的人学习!