市场行业简述
社交是互联网产品中最特殊的一个分类,也是确定性最高的一个市场,其超强的网络协同效应、巨量稳定的流量入口,成熟的变现能力,任何一个条件都会成为让任何人不去拒绝的理由。
微信的最核心功能IM将网络协同效用演绎到极致;QQ对年轻人个性化的需求满足程度更是到达了超额满足。微信、QQ对中国的互联网用户几乎快到达全覆盖的地步,腾讯系社交产品的壁垒这么高,还有哪些可切入点?
根据俞军的产品价值公式:产品的价值=(新的体验-旧的体验)-替换成本。因此对于社交这一行业来说差异化竞争才是目前唯一的出路,未来社交行业还存在至少三个切入点:
1、通过年轻人切入,后期进一步破圈,年轻人更喜欢新颖独特个性化的东西,可以利用功能的个性化,形式的多样化(如:虚拟人物社交,声音社交,视频社交,穿搭社交等)
2、切入细分领域,服务于特定用户群体(如:岛)
3、抓住科技发生重大变革所带来的历史性机会(QQ正是抓住互联网移动化的技术变革)
产品介绍
分配对象是为年轻人提供的72小时CP恋爱体验的一款产品,平台提供定期的分配活动,用户报名通过让用户之间先互相了解,试一段时间的方式,提高成功率。

市面上的大多陌生人社交产品都是恋爱产品,但是目前社交破冰难的问题是有目共睹的,即便是陌陌、探探这样的头部产品也一直面临破冰困扰,这也源自于我们国人在表达自我心情的时候是比较含蓄的,而这款分配对象产品,就是想要解决年轻群体,破冰难,找对象难的问题,从APP名、到slogan,再到定位,都透漏着该产品要解决该问题的决定。
功能范围

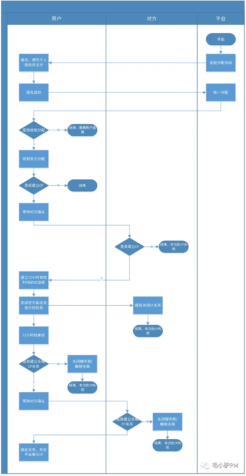
分配功能核心流程

运营体系
小程序
自2019年开始小程序版本上线到微信上开始验证MVP,主打的核心功能就是分配功能,在极短的时间内获得了较高的用户留存,小程序功能有:IM聊天,解锁微信QQ号、滑卡匹配,分配对象功能,前期基于微信主要的功能倾向是交换微信、QQ,分配对象小程序在短时间内获得了较大的增长数据,小程序分享的回流指数:1.82,拉新指数:1.12(每次分享会带来1.82人回流和1.12个新用户)。次日留存率达到42%,7日留存率达到30%,DAU达到3万+
V1.0.6
APP上线初期,利用任务开始往APP导流,但是APP提供功能较少,只可报名分配对象改功能、签到、及交换微信,并没有IM、滑卡匹配等功能

V1.2
上线了IM、滑卡匹配、打招呼功能,小程序上也通过任务、奖励积分等加大了往APP导流的动作,开始正式的把重点往APP上倾斜,上线CP房间,可与分配的对象在APP上进行CP任务的打卡行为,提高CP的促成率

V1.5
增加了更多的玩法,上线3分钟CP功能、用户可实时匹配在线的陌生人,创立三分钟的聊天对话框;并增加了CP热度排行榜、CP互评、落单群聊等。一直都是在围绕着通过让双方试一试的方式,解决找对象的问题

V1.6
推出了虚拟货币“金fa”,用户充值后,可用来兑换“小fa”,以此兑换部分限制次数的功能,并开始对分配对象的功能进行收费,商业模式越发清晰

从分配功能、到3分钟CP、到CP任务等等,整体的迭代方向一直是在围绕着“分配对象”为中心,这也和产品最初的定位是一样的
商业逻辑
分配对象的商业模式是增值服务,之前还在初创期的阶段主要以现实免费、赠送积分的的形式大量获取用户,而目的产品的状态已经开始逐渐减少权益的赠送,正准备开始盈利计划,目前的产品盈利模式已经比较清晰完善了,详细的有以下盈利点:

产品亮点
分配功能

官方定期组织分配对象活动,活动报名期用户填写信息和匹配要求报名活动,系统根据用户的标签信息给用户分配1名异性用户,双方匹配后选择是否建立72小时的CP关系,全确认以后,建立成功。双方需在CP期间需要完成指定的线上任务(多数都是完成规定的介绍等),72小时后,双方需再次权衡是否长期建立关系,如继续建立则处CP成功,成功脱单,如双方或单方拒绝,则CP失败,关闭对话框,并切断其对话。
分配对象的目标用户群体都是有明确的脱单意愿的,在该APP上通过试一试的形式,会对建立关系起到非常大的帮助,但是在建立关系后,用户会处于流失期,分配对象也通过全网CP热度排行的方式进行干预,但是我觉得效果可能不是很好,毕竟排行也只能展示一些用户,况且分配对象的消息列表的时效性和流畅性还有很大的问题。
限时聊天功能

同一时间匹配的用户只可建立三分钟的对话,期间双方用户可以对提供的问题进行站队,展开话题,从而高效破冰,倒计时结束后输入框置灰,需用积分兑换时长,限时功能会带给用户一种紧迫感,让用户对此时流失的每一秒都倍加珍惜,从而提升用户之间交互的行为。
本文来自毛小驴PM,本文观点不代表 PmTemple 立场,转载请联系原作者。原文链接:
微信扫一扫
支付宝扫一扫

评论列表(2条)
这种72小时CP恋爱体验的产品想法真有趣!作为摄影师,我觉得就像在旅途中偶遇陌生人却能在短时间内建立深刻连接一样,这种快速体验的方式或许能帮助年轻人更勇敢地表达自己。期待看到如何通过摄影分享来增强这种社交连接!📸❤️
这个72小时CP恋爱体验想法太有意思了!就像我们旅行摄影中的”快闪拍摄”一样,既有趣又能快速建立联系。年轻人社交确实需要更多新颖的方式,比起传统社交软件的尴尬破冰,这种结构化的体验应该会让初次见面轻松不少吧?👍