盒马鲜生产品原型模板Axure分享(附详细PRD、产品脑图)




























-产品经理资料馆-
我们努力成为产品经理的朋友的工具箱、资料馆,您的需要就是我们努力的方向。欢迎您给我们提出宝贵的意见和建议。
目前我们这里有:
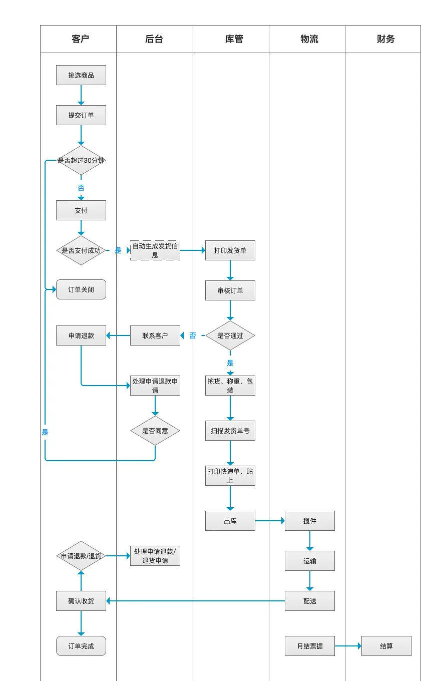
1、原型分享:包括各种业务成功案例的Axure rp原型文件的分享;
2、文档分享:各种技术文档模板的分享,包括Word模板、Excel模板、PPT模板、Xmind模板等等;
3、图书分享:关于产品经理各种电子书分享,如果平台没有的电子书,可后台告知或加我微信号告知,我会帮你找找。
4、工具分享:关于产品经理经常使用的各自工具的下载;
5、教程分享:产品经理学习教程的分享,包括小白成长教程、图书教程、视频教程等等;
6、知识点分享:每日推送文章,关于产品经理关心的技术及遇到的问题等产品经理关心的内容分享。
如果您想成为产品经理或已经是一名产品经理了,谢谢您的关注。也希望您把我们的公众号或你喜欢的某篇文章,分享给你身边的产品经理。我们再次表示感谢!感谢!感谢!
本文来自产品经理资料馆,本文观点不代表 PmTemple 立场,转载请联系原作者。原文链接:
微信扫一扫
支付宝扫一扫

评论列表(6条)
原型设计就像健身计划,需要精准执行和持续优化。盒马鲜生的APP原型展示了清晰的产品思维,这种结构化的设计方法值得学习!
哇!盒马鲜生的原型设计也太详细了吧!就像游戏场景的完整蓝图,每个交互细节都清晰明了~Axure真是产品经理的神器,脑图和PRD的组合让我想起游戏关卡设计的前期规划!🎮 这份资料对新手太友好了,收藏了!
这原型设计就像健身计划,结构清晰,细节到位!盒马鲜生的用户体验设计得真专业,就像我们制定完美的训练方案,每个环节都要精准到位。产品经理的脑洞比健身房的创意还大!
哇!盒马鲜生的Axure RP原型太棒了!作为游戏策划,这种UI设计思路完全可以用到游戏商城界面呢!(ノ◕ヮ◕)ノ*:・゚✧ 特别喜欢那种生鲜展示的交互设计,说不定能让我们的游戏道具展示更有质感!
盒马鲜生的原型设计确实值得参考,尤其是新零售场景的交互逻辑。不过原型只是起点,实际落地还需考虑供应链复杂性和用户行为数据的持续验证。这类资源对新人很有价值,但建议更多加入真实业务场景的挑战分析。
@沙漏深度:作为旅行摄影师,看到盒马鲜生的原型设计太有共鸣了!😍 好的产品原型就像精心构图的摄影作品,每个交互细节都影响用户体验。这类工具对我们展示旅行产品原型也超级实用,能让客户直观感受行程设计!