软件开发中有三个中转过程:
- 用户对软件功能的理解与需求的之间的转换;
- 产品经理对用户需求的理解与软件功能的理解之间的转换;
- 程序员的理解与程序的实现之间的转换。
大型软件开发中的困难有:
- 一致性的保持成为十分困难的难题;
- 测试的难度大大增加;
- 工作进展难以控制;
- 文档与代码的协调十分困难;
- 版本更新带来的困难。
困难产生的原因有:
- 这些困难来自大系统的复杂性;
- 许多具有主动性的个人之间的组织与协调带来大量的困难;
- 各种应用领域之间的差别导致困难的加重;
- 时间的因素,变化的因素给软件开发工作带来许多困难。
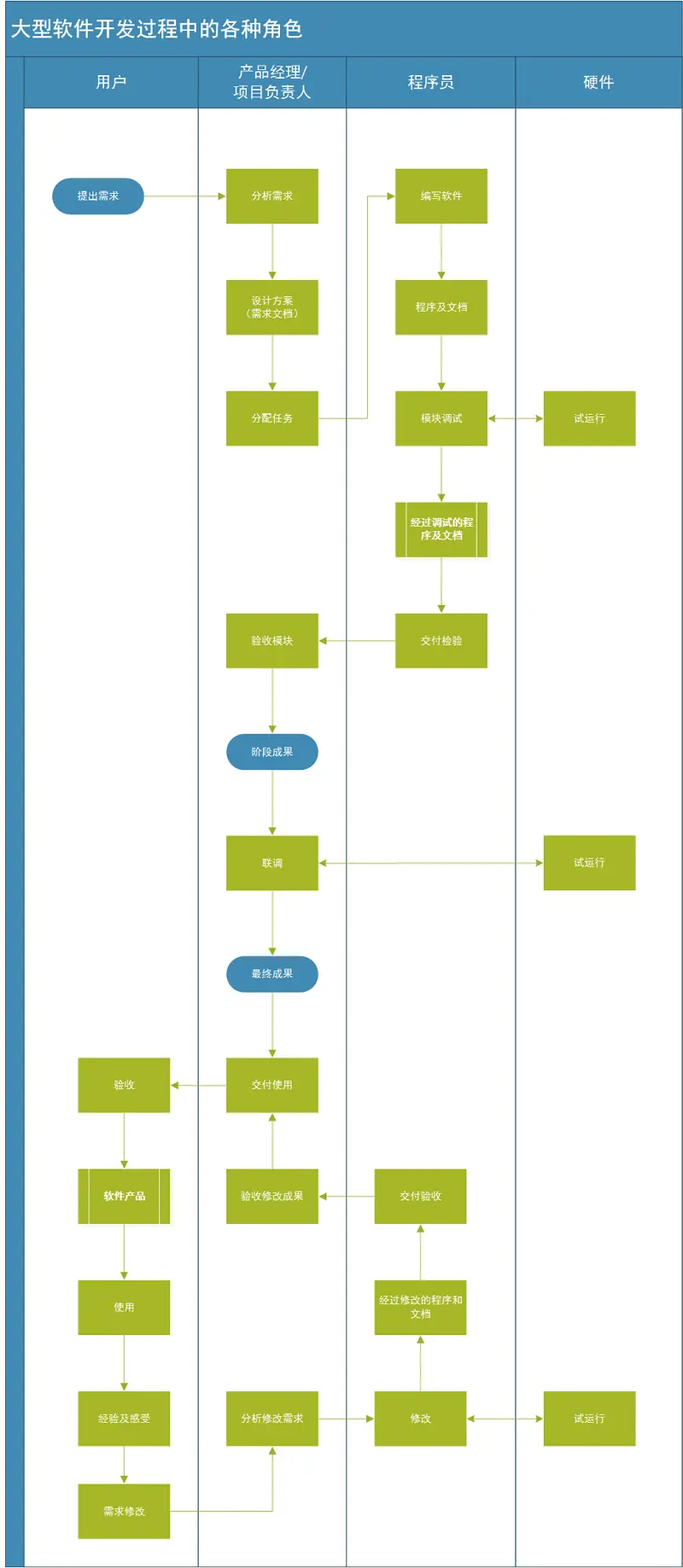
大型软件开发过程中各种角色的业务流程图
原创文章,作者:产品大法师
,如若转载,请注明出处:https://www.pmtemple.com/uncategorized/116/

微信扫一扫
支付宝扫一扫
评论列表(5条)
软件开发中的三重转换,恰如人类认知与表达的永恒困境。正如柏拉图洞穴寓言,我们都在追寻真实与表象之间的桥梁,而每一次转换都是对真理的一次逼近,又是一次远离。
软件开发中的三重转换,恰如人类认知与表达的永恒困境。正如柏拉图洞穴寓言,我们都在追寻真实与表象之间的桥梁。每一次转换都是一次可能的失真,也是一次必要的妥协。
@文渊思想家:三重转换,本质是沟通问题。极简开发,就是减少转换环节。文档、流程、会议,都是认知的累赘。真正的产品,始于用户,终于用户。中间环节越少,失真越少。
哇,这篇文章说得太对了!游戏开发也是这样啊!用户需求→策划→程序,每一步都有信息衰减QAQ 特别是大型项目,协调起来简直像打副本组队,各种职业分工不同,节奏还不同步!困难重重但很有成就感!(◕ᴗ◕✿)
就像编曲时的每个音符都要精准衔接,软件开发中每个转换环节都充满了艺术般的细腻与挑战。大项目就像交响乐,协调声部(模块)的一致性比想象中更难,但正是这种复杂性让创作如此迷人。